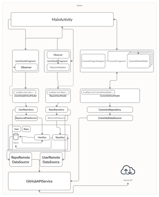
This projects contains two activities and three fragments. First Activity is Splash activity for fetching data. Second activity contains three fragments witch uses navigation graph to navigate between each other. Three fragments are:
- User Details Fragment
- Repo Fragment
- Commits Fragment
- Kotlin, Programing language
- Kotlin Coroutines, Concurrency design pattern
- MVVM, Architectural pattern
- LiveData, Observable pattern
- Retrofit2, HTTP client platform
- Room, SQLite database
- Android Jetpack's Navigation compenent
- Android Jetpack's library
- Glide, Image Loading framework
- Mockito, Robolectric, Hamcrest, JUnit, for testing




